




該團隊證明了衰老相關的細胞質鐵負荷會可逆地削弱鐵依賴的細胞命運控制,從而解釋了針對功能失調的衰老干細胞的干預策略。
骨髓駐留的造血干細胞和多潛能祖細胞(HSPCs)維持著終生的血液形成,但它們的功能在衰老過程中會衰退。雖然DNA修復引起的表觀遺傳不忠已成為衰老的一個重要且可逆的驅動因素,但臨床上可實現的重置表觀遺傳損耗的策略尚不清楚。控制干細胞特性和命運的幾種機制確保了干細胞的長期保持。這些程序是如何協調的,特別是在細胞分裂過程中,以及是什么引發了它們與衰老相關的功能障礙,這些問題仍未解決。>>>商務洽談,點此處,在線咨詢
近段時間,來自美國紐約阿爾伯特-愛因斯坦醫學院腫瘤學系的Yun-Ruei Kao教授及團隊開發了允許瞬時鐵生物利用度限制的模型,并將單分子 RNA 定量、代謝組學和單細胞轉錄組分析與功能研究相結合,旨在研究鐵限制的功能和分子后果。
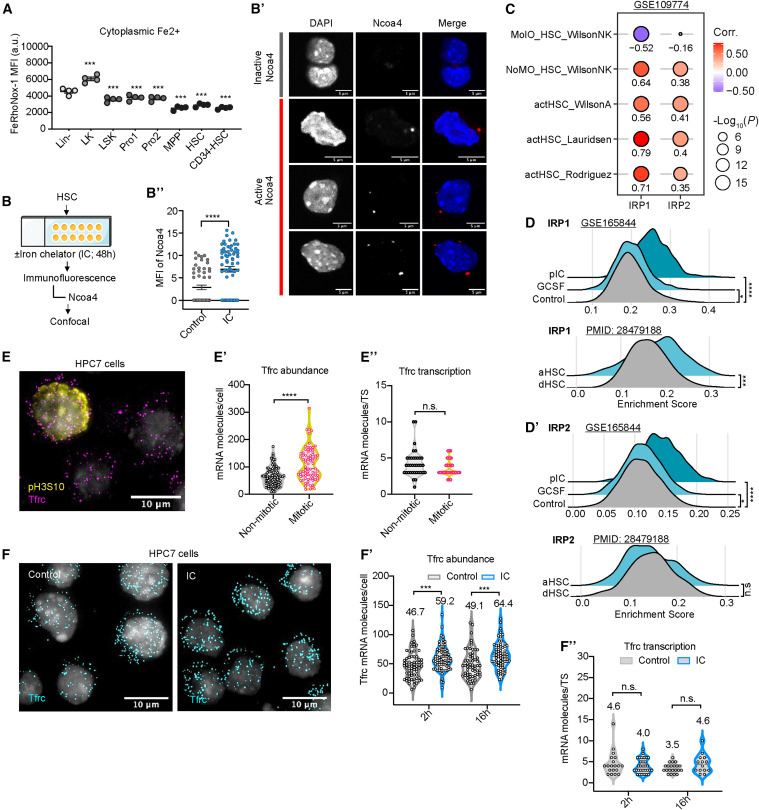
結果顯示,HSPCs限制其LIP,并在穩定狀態下表現出持續的有限鐵反應,這種反應在有絲分裂期間和實驗性急性鐵限制時會增強,揭示了有絲分裂期間的新陳代謝需求可有效觸發 HSPCs 中鐵平衡途徑的激活。賴氨酸乙酰轉移酶 Tip60/KAT5 可能通過乙酰化和激活 Lipin1,在 HSPC 脂質合成中發揮了核心作用。該實驗數據顯示,LIP限制作為一種獨特的分子中繼,在再生壓力下許可特定的代謝途徑--尤其是已知可擴大造血干細胞池的FAO。該團隊還證明細胞質鐵負荷通過損害FA代謝和依賴Tip60的基因調控,支撐干細胞衰老。
LIP 限制會激活造血干細胞的有限鐵反應
總之,鐵限制反應的激活引發了協調的代謝和表觀遺傳事件,建立了干性強化基因調控,該團隊證明了衰老相關的細胞質鐵負荷會可逆地削弱鐵依賴的細胞命運控制,從而解釋了針對功能失調的衰老干細胞的干預策略。
地址:上海市虹橋商務區富力環球中心
COPYRIGHT ?2011-2021 西遞凈化 版權所有 律師聲明:本網站板式設計及所有圖片一律不得轉載或鏡像。 網站備案號: 滬ICP備11045524號-15
全國服務熱線
地址:上海市虹橋商務區富力環球中心
網站備案號: 滬ICP備11045524號-15/p>


